Search

hu / en

How are digital platforms reshaping our urban environments and everyday mobility patterns? Our researchers address this question in their latest study Read more

Read more

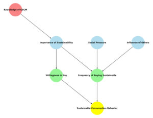
Drivers of sustainable consumption: An empirical analysis of consumer attitudes, knowledge, and social pressures – study of Viktor Varjú and his co-writers Read more

Read more

From fork to farm, locally: social acceptance pathways for human excreta-derived fertilisers across three European regions – new paper by Viktor Varjú Read more

Read more

Welcome

Welcome to the website of the Institute for Regional Studies of the CERS. The IRS/RKI is a leader among national think tanks in regional science, not only because of its size but also because its four scientific departments are located in different regions of the country, providing valuable local knowledge and embeddedness. The knowledge of the spatial patterns of natural, social, and economic resources and the reduction of spatial disparities, which requires a complex social science approach, is crucial for the country’s competitiveness and balanced development; this can only be provided in Hungary by the CERS Institute for Regional Studies, the base institute of Hungarian regional science, which has the critical mass for interdisciplinary research in cooperation with representatives of economics, geography, sociology, political science, and law.

 

2026

Feb

04

M

T

W

T

F

S

S

26

27

28

29

30

31

1

2

3

4

5

6

7

8

9

10

11

12

13

14

15

16

17

18

19

20

21

22

23

24

25

26

27

28

1

Next month >

upcoming events of CERS

organizational units

History of the institute

CERS Institute for Regional Studies  

The predecessor of the Institute for Regional Studies, the Danubian Scientific Institute (DTI) was founded in Pécs in 1943. The Centre for Regional Studies (RKK) was established in 1984 on the basis of the DTI, which had been an academic research institute since 1955, and acquired its networked organisational structure based on rural units, which it has retained even after its integration into the Centre for Economic and Regional Studies (KRTK/CERS) of the Hungarian Academy of Sciences in 2012. It took a few years to consolidate the research synergies between the three institutes and to achieve a significant improvement in results.